-
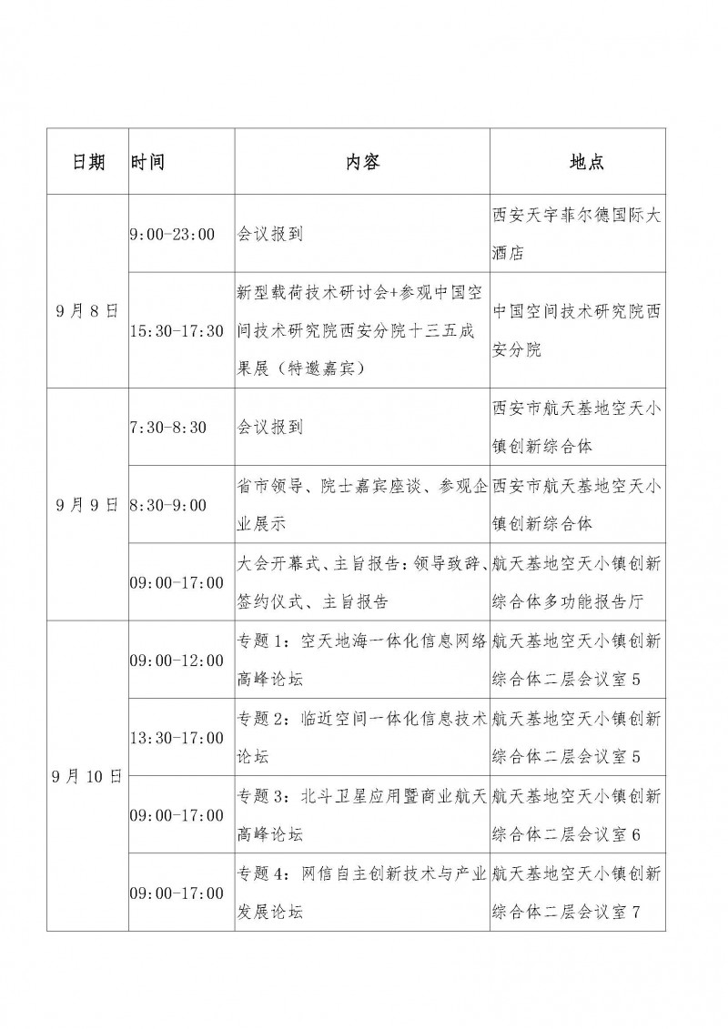
报到时间:9月8日
会议时间:9月9-10日
空天地海一体化网络作为国家信息化重要基础设施,是我国信息网络实现信息全球覆盖、宽带传输、军民融合、自由互联的必由之路。 为了推动建设“全球覆盖、随遇接入、按需服务、安全可信”的海陆空天有机结合一体化的信息基础设施,推动空天地海一体化信息化联动发展, 打造多层、立体、多角度、全方位、全天候的信息空间。中国光学工程学会拟定于2020年9月8-10日在西安市举办“第二届空天地海一体化网络大会”届时将齐聚国内本领域知名院士、领军专家团队与会作权威技术报告,为业内提供一个展示技术创新、推动技术应用、探讨携手合作的开放的交流平台。
主办单位:
中国光学工程学会
陕西省委军民融合办
陕西省委网信办
中国空间技术研究院
联办单位:
中国科学院西安光机所
西北工业大学
西安电子科技大学
西安交通大学
承办单位:
工业控制系统产业联盟
卫星即服务产业联盟
海洋信息网络产业联盟
中国空间技术研究院西安分院
陕西省军民融合信息中心
陕西航天经济技术开发区
支持单位:
中国航天科工集团
中国航天科技集团
主办单位:
中国光学工程学会
陕西省委军民融合办
陕西省委网信办
中国空间技术研究院
联办单位:
中国科学院西安光机所
西北工业大学
西安电子科技大学
西安交通大学
承办单位:
工业控制系统产业联盟
卫星即服务产业联盟
海洋信息网络产业联盟
中国空间技术研究院西安分院
陕西省军民融合信息中心
陕西航天经济技术开发区
支持单位:
中国航天科工集团
中国航天科技集团
大会主席:
吕跃广院士 中国工程院
包为民院士 中国航天科技集团科技委主任
魏毅寅院士 中国航天科工集团副总经理
周志成院士 中国航天科技集团公司五院总工程师
王沙飞院士 军事科学院
尹 浩院士 军事科学院
张 平院士 北京邮电大学
大会共主席:
李 军 中国空间技术研究院西安分院院长
郑 辛 中国航天科工集团科质部部长
丁赤飚 中科院空天信息研究院副院长
陈山枝 中国信息通信科技集团有限公司副总经理、无线移动通信国家重点实验室主任
杨益新 西北工业大学副校长
王国庆 中国运载火箭技术研究院
李小平 西安电子科技大学空间科学与技术学院执行院长
谢小平 中国科学院西安光学精密机械研究所副所长
周 彬 中国电科电子科学研究院副院长
组织委员会主席
李 军 中国空间技术研究院西安分院院长
大会报告:(持续更新)
周志成 中国空间技术研究院、中国工程院院士
尹 浩 军事科学院、中国科学院院士
张 平 北京邮电大学、中国工程院院士
郑 辛 中国航天科工集团科质部部长
李 军 中国空间技术研究院西安分院院长
杨益新 西北工业大学副校长
张宏科 北京交通大学教授、下一代互联网互联设备国家工程实验室主任
谢小平 中国科学院西安光学精密机械研究所副所长
陈 标 海军潜艇学院教授
黄大庆 南京航空航天大学研究员
蒙艳松 中国空间技术研究院西安分院研究员
白博文 西安电子科技大学 副教授
刘家佳 西北工业大学 教授
张雅鑫 电子科技大学 教授
刘 毅 西安电子科技大学教授
唐世阳 西安电子科技大学副教授
肇启明 中国航天科工集团第三研究院航天海鹰卫星运营事业部技术总监
任维佳 长沙天仪研究院cto
马 萍 国电高科科技有限公司 运营部总监
杨 天 天链测控有限公司副总裁
耿永超 中电科西北集团产业培育平台副总经理
宋 勇 西安中科时空科技有限公司总经理
李博杨 西安中科星图空间数据技术有限公司副总经理
申世光 中国航天科工集团706所副所长
张艳宁 西北工业大学校长助理、网络与安全学院院长
何军红 西北工业大学智能工业和信息化研究所所长
一、网络总体技术研究
1、空天地海立体网络体系架构
2、空天地海立体网络协议
3、服务质量与路由技术
4、立体网络测控
5、网络管理
6、安全防御技术
7、网络仿真系统
二、平台总体技术研究
1、深空探测飞行器
2、高、中、低轨卫星平台
3、临近空间平台
4、近地空间平台
5、海上舰船平台
6、水下潜器平台
三、载荷技术
1、信息获取技术
(1)高分辨率成像技术
(2)多光谱/超光谱遥感技术
(3)合成孔径雷达技术
(4)激光/微波雷达关键技术及应用
(5)水下传感技术
2、信息传输技术
(1)空间光通信技术(包括深空、卫星、机载、地面、水下)
(2)卫星微波/移动通信技术
(3)地面4g、5g移动通信技术
(4)地面超高速光纤通信技术
(5)太赫兹通信技术
(6)激光/微波测距通信一体化技术
(7)量子通信技术
(8)磁感应通信
(9)水声通信
3、信息处理技术
(1)星载交换技术(包括激光、微波、基带)
(2)立体网络数据处理技术
投稿须知:
1、论文观点鲜明,论述严谨,数据准确,文字简练;
2、保密级别为“公开”,会议论文不得涉及国家秘密,并通过所在单位保密审查;
3、中英文稿件兼收,请作者登录网站提交论文全文,组委会请专家进行审稿。通过审查的稿件被大会录用,择优推荐到正式出版物发表。
4、英文稿件,择优推荐至spie会议论文集(ei检索)出版,会后半年左右全文可在ei数据库检索到。若不发表文章,只希望做粘贴/口头交流,可在投稿系统上传报告摘要,题目后注明交流类型(粘贴/口头交流)。
5、合作期刊《空间电子技术》、《中国新通信》、《移动通信》、《红外与激光工程》(ei收录)、《spie文集》(ei收录)
6、投稿链接: https://b2b.csoe.org.cn/submission/ktdh.html
中文稿件模板:
英文稿件要求:
9月9日,大会开幕式 大会报告
参会者请务必到以下网址进行会议注册:
网址:https://b2b.csoe.org.cn/registration/ktdh.html
会议费:2609元/人,2020年8月31日前打款优惠为2509元/人。
付款方式:
1.在线支付:注册完成后,可跳转到在线支付页面,选择“支付宝”在线完成支付。
2.汇款转账:
开户银行:工行北京科技园支行
户名:中国光学工程学会
账号:0200296409200177730
汇款时作者请务必注明“姓名 稿件编号”,非作者请注明“ktdh 姓名”,以便核对。
会议将提供正规会议费发票。
中文稿件模板:
英文稿件要求:
保密承诺书:
毕立东 中国光学工程学会
电话:13260032777
邮箱:
第一届空天地海一体化信息网络大会—特邀专家报告:
l 构建智慧海洋信息网络基础设施——空-天-地-海一体化网络系统的初探——姚建铨院士
l 天地一体化网络总体规划设想——周彬(中国电子科技集团公司电子科学研究院)
l 空间光通信研究现状及发展趋势——谢小平(中科院西安光机所)
l 天基网络信息体系发展思考——张涛(北京跟踪与通信技术研究所)
l 面向深海通信的空天地海立体网络技术研究——曹桂兴(中国空间技术研究院通信卫星事业部)
l 新一代卫星通信系统的发展——李立(中国空间技术研究院西安分院)
l 从通信网络到智能网络——智能时代天基信息网络的发展——常呈武(北京卫星通信中心)
l 天基信息系统地面一体化组网与应用技术研究——梅强(北京跟踪与通信技术研究所)
l 水下信息遥感技术——陈标(海军潜艇学院)
l 天宫2号空地量子密钥分发与激光通信载荷研制与试验——贾建军(中科院上海技术物理研究所)
l 天宫二号星地激光通信实验分析艾勇(武汉大学)
l 基于模式分集的数字相干空间光通信技术——伍剑(北京邮电大学)
l 空间高速太赫兹通信技术——崔万照(中国空间技术研究院西安分院)
l 智能空间光网络技术研究——董涛(天地一体化信息技术国家重点实验室)
l 基于临近空间的全光透明转发系统——刘建国(中科院半导体所)
l 临近空间飞行器电磁环境实时检测与自适应通信技术——李小平(西安电子科技大学)
l 天基信息网络的发展及激光链路的需求——李广侠(陆军工程大学天基信息中心)
l 航空信息网络体系结构及其应用研究——赵尚弘(空军工程大学)
l 空间激光通信标校地面站技术——鲜浩(中科院成都光电所)
l 大气环境中无线光相干检测实验研究0——柯熙政(西安理工大学)
l 近地高速远距离无线光通信技术——曾智龙(中电科第三十四所)
l 聚焦水下光通信技术的发展——敖珺(桂林电子科技大学)
l 水下与空中平台激光通信研究进展——周田华(中科院上海光机所)
l 海上大气信道光学特性的测量与分析——梅海平(中科院安徽光机所)
l 面向深海大容量数据传输的蓝绿光通信技术——韩彪(中科院西安光机所)
l 空间立体网络无线传能技术——马海虹(中国空间技术研究院西安分院)
l 浮标基海洋观测系统设计及通信链路构建——张少伟(中科院深海科学与工程研究所)
l 卫星光通信技术发展现状及应用研究——李聪(中国空间技术研究院通信卫星事业部)
l 空间信息网络高速光分组交换技术——冯欢(中科院西安光机所)
l 面向空间激光通信的窄线宽半导体激光器研究——陈超(中科院长春光机所)
l 空间太赫兹和亚毫米波天线反射器研究进展——马小飞(中国空间技术研究院西安分院)
