-
会议时间:2026年1月16-18日
摘要截稿时间:
2026年1月7日
提前缴费优惠截止日期:2025年12月31日
会议通知&邀请函:
余运波 中国科学院赣江创新研究院





1. 如需发表到spie会议文集(英文,ei收录):请在投稿时提交400-500字的中文长摘要,收到组委会发送的全文提交链接后请按要求将英文全文上传到spie网站;
2. 仅交流,不发表:请在投稿时提交400-500字的中文长摘要,并在主要投稿期刊处选择“仅交流,不发表”。
投稿网址:
最终截止时间:2026.1.7
摘要模板:![]()
全文模板:
保密审查:
投稿前请作者务必自行做好论文保密审查工作,并将会议保密审查表(网站下载)或本单位保密审查表提交到投稿网站。有保密审查表的组委会将优先安排审稿。
非涉密审查证明:
提醒:可直接上传作者签字或导师签字的版本,可以盖学院的章,也可以盖学校的章,后续拿到盖章的证明再上传更新。
合作期刊:
photonix,中国稀土学报,journal of rare earths,红外与激光工程,红外与毫米波学报,光子学报,光学精密工程,中国光学,半导体学报,半导体光电,光通信技术,强激光与粒子束,光电工程,量子电子学报等等。
如需发表到合作期刊,请在投稿时提交全文,组委会择优推荐到合作期刊,由期刊编辑部审稿决定是否发表。
报告人准备
报告语言:中文
所有报告人应在预定场次开始前至少15分钟到达相应的会议室,并将ppt拷贝到组委会的电脑上进行演示。
海报准备
2025年12月31日前,张贴报告作者可以将电子版海报发到dongmusen@csoe.org.cn(以稿件编号作为文件名),由组委会统一打印和张贴。2025年12月31日后,请作者自行打印海报并在签到时交给注册台的会务人员。
请作者在规定的海报交流时段站在海报旁边回答问题,同与会者深入交流自己的研究成果。
口头报告作者也可以张贴海报。
推荐海报尺寸:0.8m(宽)*0.8m(高)
|
日期 |
时间 |
活动 |
地点 |
|
1.16 周五 |
12:00-20:00 |
会议报到 |
一号楼酒店大堂 |
|
1.17 周六 |
09:00-12:00 |
大会开幕式与大会报告 |
二号楼多功能厅(一楼) |
|
13:30-19:10 |
分会场一:稀土发光技术—— 专题1、稀土发光显示技术及应用 |
一号楼多功能厅-a厅(二楼) |
|
|
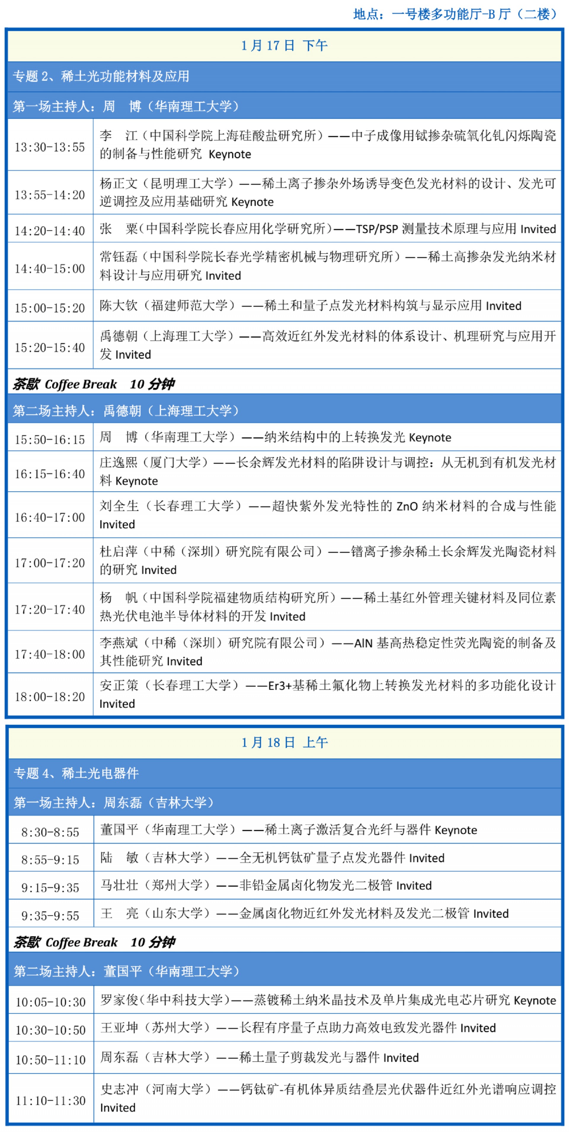
13:30-18:20 |
分会场二:稀土器件及应用—— 专题2、稀土光功能材料及应用 |
一号楼多功能厅-b厅(二楼) |
|
|
13:30-18:00 |
分会场三:稀土催化技术及应用—— 专题6、稀土催化及产业化应用 |
一号楼会议室4(三楼) |
|
|
13:30-17:50 |
分会场四:稀土催化技术及应用—— 专题5、稀土光电催化能源转化和环境治理 |
一号楼会议室2(三楼) |
|
|
1.18 周日 |
08:30-12:30 |
分会场一:稀土发光技术—— 专题3、稀土激光器及应用 |
一号楼多功能厅-a厅(二楼) |
|
08:30-12:00 |
分会场二:稀土器件及应用—— 专题4、稀土光电器件 |
一号楼多功能厅-b厅(二楼) |
|
|
1.16-18 |
08:30-18:00 |
展览展示 |
会议酒店走廊区 |
会议费:
|
参会类型 |
2025.12.31前(含)缴费 |
2025.12.31后缴费 |
csoe会员价 |
|
普通代表 |
3050元/人 |
3250元/人 |
2850元/人 |
|
学生代表 |
1850元/人 |
2050元/人 |
1850元/人 |
如需享受会员价,请点击链接或扫码加入中国光学工程学会会员,填写个人信息并缴纳会员费:

|
报告类型 |
学术新秀 |
硕博学生 |
|
参与方式 |
在会议投稿系统中投稿(投稿网站:),投长摘要,在投稿的题目后备注参与的报告类型,例如: |
|
|
报名要求 |
35岁以下青年学者 |
全日制在读硕博学生 |
|
报告时长 (具体报告时长以现场为准) |
8分钟 |
5分钟 |
|
评审专家 |
各专题专家; |
各专题专家; |

